我们已经证明高斯分布的精度的共轭先验是gamma分布。如果把一元高斯和Gamma先验结合一起并积分掉精度,得到的边缘分布形式:
其中我们使用了变量替换。为了方便,我们定义了新变量那么分布就可以写成:
这就是学生t分布。参数有时被称为t分布的精度,虽然它并不总是等于方差的逆。参数表示自由度,图2.15展示了它的影响。

图 2.15 自由度对t分布的影响
对于这样特殊的情况,t分布退化成了Cauchy分布,而当时t分布变成了均值和精度分别为为的高斯分布。
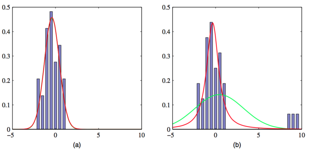
从式(2.158)我们得到学生t分布是由无穷多个相同均值不同精度高斯分布相加而成的。这可以解释为无限的高斯混合模型(高斯混合模型将会在2.3.9节详细讨论)。结果是一个通常有着比高斯分布更长的“尾巴”的概率分布,正如图2.15展示的。这给出了t分布的一个叫做健壮性(robustness)的重要性质,这表示对于数据集里存在几个离群点(outlier),t分布不会像高斯分布那样敏感。图2.16展示了t分布的健壮性,并对比了高斯分布和t分布的最大似然解

图 2.16 t分布与高斯分布
注意t分布的最大似然解可以通过期望最大化(EM)算法求得。现在我们知道少量的离群点对于t分布的影响要远远小于高斯分布。在实际应用中,离群点可能在长尾的概率分布的数据生成或误标记的数据中产生。健壮性也是回归问题中的一个重要属性。由于与回归中的最小平方方法对应的是(条件)高斯分布下的最大似然解它显然并不具备健壮性。基于一个长尾的概率分布(例如t分布)的回归模型是比较健壮的模型。
如果我们回到式(2.158)并代入参数,得到t分布可以写成:
可以把它推广到多元高斯来得到对应的多元t分布:
使用与一元变量相同的方法,求解这个积分,得:
其中是向量的维数,是由
定义的马氏距离(Mahalanobis distance)的平方。这个形式的多元t分布满足下面这些性质:
对应地,可以得到一元变量的结果。